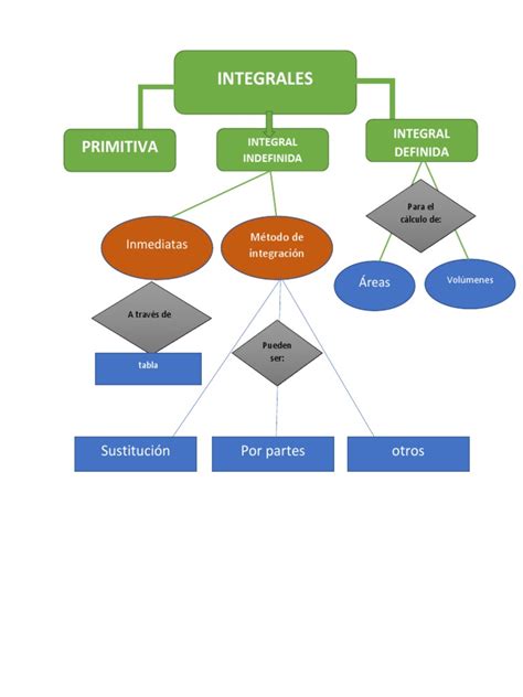
Mapa Conceptual Del Cálculo Integral: Una Guía Completa En El 2023
El Cálculo Integral es una rama avanzada de las matemáticas que se enfoca en el cálculo de áreas, volúmenes y otras magnitudes que se pueden representar gráficamente. Si estás estudiando matemáticas o ciencias, es probable que hayas escuchado sobre el Cálculo Integral. En este artículo, te presentaremos un mapa conceptual completo del Cálculo Integral en el 2023.
¿Qué es el Cálculo Integral?
El Cálculo Integral se enfoca en el cálculo de áreas, volúmenes y otras magnitudes que se pueden representar gráficamente. Esta rama de las matemáticas se utiliza en muchos campos, incluyendo la física, la ingeniería y la economía.
En términos más simples, el Cálculo Integral te permite calcular cosas que no se pueden calcular con las herramientas matemáticas convencionales. Por ejemplo, puedes utilizar el Cálculo Integral para calcular el área bajo una curva, la carga eléctrica en una placa o la cantidad de trabajo necesario para mover un objeto.
¿Cómo funciona el Cálculo Integral?
El Cálculo Integral se basa en el concepto de límites y sumas infinitas. Para calcular una magnitud en particular, se divide la región en pequeñas partes y se calcula la cantidad en cada una de estas partes. Luego, se suman todas las cantidades para obtener el resultado final.
El Cálculo Integral se divide en dos categorías principales: el Cálculo de una variable y el Cálculo de varias variables. El Cálculo de una variable se enfoca en el análisis de funciones que tienen una sola variable, mientras que el Cálculo de varias variables se enfoca en el análisis de funciones que tienen varias variables.
¿Cómo se utiliza el Cálculo Integral en la vida cotidiana?
El Cálculo Integral se utiliza en muchos campos de la vida cotidiana, incluyendo la física, la ingeniería y la economía. Por ejemplo, los ingenieros utilizan el Cálculo Integral para diseñar puentes y edificios, mientras que los economistas lo utilizan para analizar el comportamiento del mercado.
Además, el Cálculo Integral también se utiliza en la medicina para analizar la tasa de crecimiento de una enfermedad y en la biología para analizar la tasa de crecimiento de una población.
¿Cuáles son las herramientas necesarias para aprender Cálculo Integral?
Para aprender Cálculo Integral, se necesita una comprensión sólida de las matemáticas básicas, incluyendo álgebra y trigonometría. Además, es importante tener una comprensión sólida de los conceptos de límites y derivadas, que son los fundamentos del Cálculo Integral.
También se puede utilizar una variedad de herramientas para aprender Cálculo Integral, incluyendo libros de texto, videos en línea y tutoriales en línea. Además, muchos colegios y universidades ofrecen cursos de Cálculo Integral para estudiantes que desean profundizar en esta rama de las matemáticas.
¿Cuáles son los beneficios de aprender Cálculo Integral?
Aprender Cálculo Integral puede tener muchos beneficios. Por ejemplo, puede ayudarte a desarrollar habilidades críticas de pensamiento y resolución de problemas, que son valiosas en muchas áreas de la vida.
También puede ayudarte a desarrollar una comprensión más profunda de las matemáticas y de cómo se aplican en el mundo real. Además, puede ayudarte a prepararte para una carrera en campos como la ingeniería, la ciencia o las matemáticas.
Conclusión
El Cálculo Integral es una rama avanzada de las matemáticas que se enfoca en el cálculo de áreas, volúmenes y otras magnitudes que se pueden representar gráficamente. En este artículo, presentamos un mapa conceptual completo del Cálculo Integral en el 2023.
Aprender Cálculo Integral puede tener muchos beneficios, incluyendo el desarrollo de habilidades críticas de pensamiento y resolución de problemas, una comprensión más profunda de las matemáticas y la preparación para una carrera en campos como la ingeniería, la ciencia o las matemáticas.
Si estás interesado en aprender Cálculo Integral, hay muchas herramientas disponibles para ti, incluyendo libros de texto, videos en línea y cursos en línea. Con un poco de esfuerzo y dedicación, puedes dominar esta rama avanzada de las matemáticas y abrirte a un mundo de posibilidades.
¡Comienza tu viaje de aprendizaje del Cálculo Integral hoy mismo!




Posting Komentar untuk "Mapa Conceptual Del Cálculo Integral: Una Guía Completa En El 2023"